tutorial

Sistem Pakar

  • konfigurasi dasar ci : link
  • struktur pembagian view : link

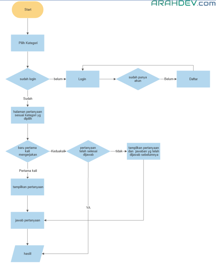
Flowchart

Database

  • pakar_db
  1. pakar_answer
question_idint9not nullkeyauto increment
answerint2not null
user_idint9not null
kategori_idint2not null
  1. pakar_kategori
id_kategoriint5keyauto increment
nama_kategorivarchar20
  1. pakar_question
id_questionint9not nullkeyauto increment
kategori_idint11
pertanyaanvarchar255
is_imgint1not null
imagevarchar255
  1. pakar_result
id_resultint9not nullkeyauto increment
user_idint9not null
question_idint9not null
kategori_idint9not null
stsint1not null
dt_createdate
  1. pakar_user
id_userint9not nullkeyauto increment
usernamevarchar50
passwordvarchar50

Controller

PHP
<?php
defined('BASEPATH') OR exit('No direct script access allowed');
 
class Question extends CI_Controller {

    function __construct() {
        parent::__construct();
        $this->load->model('M_Question');
    }
 
 [lanjutan controller]
 
} ?>
  • [Lanjutan controller] lanjutan code controller
  • login and register section
   function regis(){
       $this->load->view('v_regis.php');   
   }

   function do_regis(){
        $data = array(
            'username'	 => $this->input->post('username'),
            'password'	 => md5($this->input->post('pass')),  
        );
 
        $this->db->insert('pakar_user', $data); 

        if($this->db->affected_rows()>0){
            $this->session->set_flashdata('sukses',' berhasil'); 
            redirect(base_url().'Question/login');
        }else{
            $this->session->set_flashdata('error',' gagal'); 
            redirect(base_url().'/Question/regis');
        }
    }
    function cek_user(){
        $user = $this->input->post('username'); 

        $cek = $this->db->query("SELECT * from pakar_user WHERE username='$user' limit 1");

        if($cek->num_rows()>0){
            $return = array(
                'status'	=> false,
                'message'	=> '' ,
            );
        }else{
            $return = array(
                'status'	=> true,
                'message'	=> '' ,
            );
        }
 
        echo json_encode($return);
    }


    function login(){
        $this->load->view('v_login.php');   
    }

    function do_login(){
        // Melakukan validasi input username dan password
        $this->form_validation->set_rules('username', 'username', 'required|trim|xss_clean');
        $this->form_validation->set_rules('password', 'password', 'required|trim|xss_clean');
        
        if ($this->form_validation->run() == FALSE) { 
            $this->load->view('v_login');   
        }else { 
            $username = $this->input->post('username');
            $password = $this->input->post('password');
          
            // Memberi nama variabel baru untuk input username dan password
            $user   = $username;  
            $pass   = md5($password);
          
            // Melakukan cek ke database, apakah username dan password yang diinputkan cocok atau tidak
            $cek    = $this->M_Question->cek($user,$pass);
            
            // Jika username dan password yang diinputkan cocok 
            if ($cek->num_rows() > 0) { 
            
                //Buat session username,  dan level untuk nantinya ditampilkan
                foreach ($cek->result() as $qad) {          
                    $sess_data['username'] = $qad->username; 
                    $sess_data['id_user']   = $qad->id_user;
                    $this->session->set_userdata($sess_data);
                } 

                $id = $this->session->userdata("quiz_kategori"); 

                redirect("Question/masuk/$id");
            }else {
                $this->session->set_flashdata('result_login', '<br>Username atau Password yang anda masukkan salah.');
                redirect(base_url('Question/masuk'));
            }
        }
    }

    function kategori(){
        $this->load->view('v_kategori.php');   
    }

  • question section
    function masuk(){ 
        $id = $this->uri->segment('3'); 

        $sess_data['quiz_kategori']   = "$id";
        $this->session->set_userdata($sess_data); 
 
        $user = $this->session->userdata("id_user"); 

        // jika belum ada username
        if($user==''){ 
            $this->load->view('v_login.php');   
        }else{
            $cek = $this->db->query("SELECT * from pakar_result where kategori_id=$id and user_id=$user");
            if($cek->num_rows()>0){
                //second time
                $sts = $cek->row_array()['sts'];  
                //cek sts quiz finish or not
                if($sts==1){
                    //if finish -> out jika telah selesai munculkan hasilnya
                    if($this->db->affected_rows()>0){
                        $this->session->set_flashdata('error','<br>Quiz telah selesai anda kerjakan !');
                    }
                    redirect(base_url()."Question/result",'refresh');
  • lanjutan function masuk
                }else{
                    $id_result  = $this->db->query("SELECT id_result from pakar_result where kategori_id=$id and user_id=$user")->row_array();
                        
                    $id_result1 = $id_result['id_result']; 
            
                    $data = array(     
                        'id_result'   => $cek->row_array()['id_result'],
                        'data_view'   => $this->M_Question->data_quiz($user, $id)->result(),  
                    ); 
   
                    $this->template->load('templates/template_1','v_question',$data);
                }
            }else{
                // jika 
                $data1 = array(    
                    'user_id'     => $user,  
                    'kategori_id' => $id,     
                ); 
                $this->db->insert("pakar_result",$data1);
                $id_result1 = $this->db->insert_id(); 
                
                $data = array(     
                    'id_result'   => $id_result1,
                    'data_view'   => $this->M_Question->data_quiz($user, $id)->result(),  
                ); 
                $this->template->load('templates/template_1','v_question',$data);
            }
           
            
        }  
    }
    function upd_question(){
        sleep(2);

        $id_usr = $this->session->userdata('id_user');

        $id    = $this->input->post('id'); 
        $opt   = $this->input->post('opt'); 
        $jns   = $this->input->post('jns'); 

        $cek  = $this->db->query("SELECT * FROM pakar_answer where user_id=$id_usr and question_id=$id and kategori_id=$jns ");
       
        $data = array(
            'question_id'   => $id,
            'kategori_id'   => $jns,
            'user_id'       => $id_usr, 
            'answer'        => $opt,
        );

        if($cek->num_rows()>0){ 
            $this->db->where('user_id',$id_usr);
            $this->db->where('kategori_id',$jns);
            $this->db->where('question_id',$id);
            $this->db->update('pakar_answer', $data);
        }else{ 
            $this->db->insert('pakar_answer', $data);
        }

        if($this->db->affected_rows()>0){
            $return = array(
                'status'	=> true,
                'message'	=> 'Update Berhasil',
            );
        }else{
            $return = array(
                'status'	=> false,
                'message'	=> 'Update gagal',
            );
        } 

        echo json_encode($return);
    }
    function submit(){  
        $id = $this->input->post("id_result");

        $data = array( 
            'sts'      => 1,
        );
 
        $this->db->where('id_result',$id); 
        $this->db->update('pakar_result', $data); 

        redirect(base_url()."Question/result",'refresh'); 
    }

    function result(){
        $id   = $this->session->userdata("quiz_kategori");
        $userID = $this->session->userdata("id_user"); 

        $data['result'] = $this->M_Question->result($id,$userID)->row_array()['result'];
 
        $this->template->load('templates/template_1','v_result',$data );
    }
    function resetResult(){
        $id_usr = $this->session->userdata('id_user');
        $jns    = $this->session->userdata('quiz_kategori');

        $this->db->where('user_id',$id_usr);
        $this->db->where('kategori_id',$jns);
        $this->db->delete('pakar_result');

        if($this->db->affected_rows()>0){
            $this->db->where('user_id',$id_usr);
            $this->db->where('kategori_id',$jns);
            $this->db->delete('pakar_answer');

            redirect(base_url()."Question/Kategori",'refresh'); 
        }
    }

Model

<?php 
if (!defined('BASEPATH')) exit('No direct script access allowed');

class M_Question extends CI_Model {
   ....
}
?>
  • lanjutan model
   function cek($username, $password) {
        $this->db->where("username", $username);
        $this->db->where("password", $password);
        return $this->db->get("pakar_user");
    }
    function data_quiz($userID, $kategori){
        return $this->db->query(
            "SELECT * from 

            (SELECT * FROM pakar_question where kategori_id=$kategori) a
            LEFT JOIN (select question_id,answer from pakar_answer where kategori_id=$kategori and user_id=$userID) b on question_id=id_question
            
            ORDER BY rand()"
        ); 
    } 
    function result($id,$userID){
        if($id==5){
            return $this->db->query(
                "SELECT 
    
                (case 
                    when tot_ya>=9 then 'perkembangan anak sesuai dengan tahap perkembangannya'
                    when tot_ya>=7 then 'perkembangan anak meragukan'
                    when tot_ya<=6 then 'kurang, kemungkinan ada penyimpangan '
                    else ''
                end) result
                
                from(
                
                SELECT sum(case when answer=1 then 1 else 0 end) tot_ya  from pakar_answer where kategori_id=$id and user_id=$userID
                
                ) a"
            );

        }else if($id==2){
            return $this->db->query(
                "SELECT 
    
                (case 
                    when tot_ya>=9 then 'perkembangan anak sesuai dengan tahap perkembangannya'
                    when tot_ya>=7 then 'perkembangan anak meragukan'
                    when tot_ya<=6 then 'kurang, kemungkinan ada penyimpangan '
                    else ''
                end) result
                
                from(
                
                SELECT sum(case when answer=1 then 1 else 0 end) tot_ya  from pakar_answer where kategori_id=$id and user_id=$userID
                
                ) a"
            );

        }else{

        }
    }

View

  1. view kategori
<!DOCTYPE html>
<html lang="en">
<head>
    <meta charset="UTF-8">
    <meta name="viewport" content="width=device-width, initial-scale=1.0">
    <meta http-equiv="X-UA-Compatible" content="ie=edge">
    <title>Document</title>
</head>
<body>
    <a href="http://localhost/sistem_pakar/Question/masuk/1">Kategori 1</a><br>
    <a href="http://localhost/sistem_pakar/Question/masuk/2">Kategori 2</a><br>
    <a href="http://localhost/sistem_pakar/Question/masuk/3">Kategori 3</a><br>
    <a href="http://localhost/sistem_pakar/Question/masuk/4">Kategori 4</a><br>
    <a href="http://localhost/sistem_pakar/Question/masuk/5">Kategori 5</a>

</body>
</html>
  1. view login
<style>
   #judul{ font-family: Arial Black; color: black;}
</style>

<?php $this->load->view('templates/includes/header'); ?>
  <body>
      <div class="account-pages"></div>
        <div class="clearfix"></div>
          <div class="wrapper-page">
            <div class=" card-box">
              <div class="panel-heading text-center">  
                <p class="text-center">Silahkan Masukan username dan password</p>
              </div> 
              <div class="panel-body">
                <form class="form-horizontal m-t-5" action="<?php echo base_url('Question/do_login'); ?>" method="post">
                  <div class="row"> 
                    <!-- Validasi error -->  
                    [code validasi]
                    <!-- Validasi error end -->    
                  </div>
                  <div class="form-group">
                        <div class="col-xs-12 field">
                            <input class="form-control" type="text" required="" placeholder="Username" name="username" >
                          </div>
                  </div>
                  <div class="form-group">
                          <div class="col-xs-12 field">
                            <input class="form-control" type="password" required="" placeholder="Password" name="password" >
                        </div>
                  </div>

                  <div class="form-group text-center m-t-20">
                        <div class="col-xs-12">
                            <button class="btn btn-success btn-block text-uppercase waves-effect waves-light" type="submit">Log In</button>
                        </div>
                  </div>
                  
                </form>  

                <div class="row">
                  <div class="col-sm-12 text-center">
                    <p>Belum punya akun, <a href="<?php echo base_url()?>/Question/regis" class="text-primary m-l-5"><b>Daftar</b></a></p>
                  </div>    
                </div>    

              </div>  
            </div> 

          </div>                              
        </div>
      </div>
      
    <!-- footer-->
        <?php $this->load->view('templates/includes/footer'); ?>
    <!-- script -->
        <?php $this->load->view('templates/includes/script'); ?>
    <!-- end script --> 
  </body>
</html>
  • [code validasi] lanjutan code view login
                        <?php
                          // Validasi error, jika username atau password tidak cocok
                          if (validation_errors() || $this->session->flashdata('result_login')) {
                        ?>
                          <div class="alert alert-danger animated fadeInDown" role="alert">
                              <button type="button" class="close" data-dismiss="alert">×</button>
                              <strong>Peringatan!</strong>
                              <?php 
                                // Menampilkan error
                                echo validation_errors(); 
                                // Session data users 
                                  echo $this->session->flashdata('result_login'); ?>
                          </div> 
                        <?php } ?>  
                        <?php
                          // Validasi error, jika username atau password tidak cocok
                          if ( $this->session->flashdata('sukses')) {
                        ?>
                          <div class="alert alert-success animated fadeInDown" role="alert">
                              <button type="button" class="close" data-dismiss="alert">×</button>
                              <strong>Sukses</strong>
                              <?php 
                                // Menampilkan error
                                echo validation_errors(); 
                                // Session data users 
                                  echo $this->session->flashdata('sukses'); ?>
                          </div> 
                        <?php } ?>
  1. view question
<style>
    .timer {
        display: -webkit-inline-box; 
    }
</style>

<!-- content main-->
<div class="row">

    <form  role="form" id='form' data-parsley-validate novalidate action="<?php echo base_url()."Question/submit/"; ?>" method="post" enctype="multipart/form-data">
     
    <div class="col-sm-8"> 
        <?php $no=1; foreach($data_view as $data){  ?>
            <div class="card-box "> 
                <h4 class="text-dark "></h4>
                <h4 class="m-t-0 " style="line-height: 150%;" ><b><?php echo "$data->pertanyaan"; ?> </b></h4> 
                
                <div class="row">
                    <div class="col-sm-6">
                        <div class="radio radio-custom">
                                <input class="rad_btn" type="radio" name="radio_<?php echo $no; ?>" id="radio1_<?php echo $no; ?>" <?php echo ($data->answer==1) ? "checked":""; ?>  value="1" data-id="<?php echo $data->id_question; ?>" data-jns="<?php echo $data->kategori_id; ?>">
                                <label for="radio1_<?php echo $no; ?>">
                                Ya
                                </label>
                        </div>
                        <div class="radio radio-custom">
                                <input class="rad_btn" type="radio" name="radio_<?php echo $no; ?>" id="radio2_<?php echo $no; ?>" <?php echo ($data->answer==2) ? "checked":""; ?>  required="" value="2" data-id="<?php echo $data->id_question; ?>" data-jns="<?php echo $data->kategori_id; ?>">
                                <label for="radio2_<?php echo $no; ?>">
                                Tidak 
                                </label>
                        </div>
                       
                    </div> 
                </div>  
            </div>
        <?php $no++; }  ?>  
            <div class="card-box">
                <a href="<?php echo base_url().'Question/kategori/'?>" class="btn btn-primary">Back</a>  
                <input type="hidden" name='id_result' id="id_result" value="<?php echo $id_result; ?>" > 
                <input type="submit" class="btn btn-success" value="Selesai" >
            </div> 
        </form>
    </div>

</div> 
<!-- end content main-->
[java script question]
  • [java script view question] lanjutan code view question
<!-- script -->
    <?php $this->load->view('templates/includes/script'); ?>
 

<!-- end script -->

    <!-- Parsly js untuk validasi form -->
        <!-- https://www.jqueryscript.net/time-clock/countdown-timer-controls.html -->
       
        <script type="text/javascript" src="<?php echo base_url() ?>templates/assets/plugins/parsleyjs/parsley.min.js"></script>
        <script type="text/javascript">
            $(document).ready(function() {
                $('form').parsley(); 
            });

        
            $(".radio").on( "click", ".rad_btn", function(){   
                var jns  = $(this).data('jns'); 
                var id    = $(this).data('id'); 
                var opt   = $(this).val();

                $('+ label', this).after("<i class='loading fa-ul fa fa-spinner fa-spin'></i>");  
 
                update_ck(id,opt,jns);
            });

            function update_ck(id,opt,jns){  
                $.ajax({
                    url:"<?php echo base_url();?>Question/upd_question",
                    method:"POST",
                    dataType : "JSON", //ingat pakai ini klw tidak tidak terbaca hasil ajaxnya 
                    data:{id:id, opt:opt, jns:jns},
                    success:function(data){
                        if(data.status == true){
                            $('.loading').remove(); 
                        }else{
                            alert("gagal");
                            $('.loading').remove(); 
                        }  
                    } 
                })  
            }

        </script> 
    <!-- Parsly js end -->
  1. view regis
<style>
   #judul{ font-family: Arial Black; color: black;}
</style>

<?php $this->load->view('templates/includes/header'); ?>
  <body>

      <div class="account-pages"></div>
        <div class="clearfix"></div>
          <div class="wrapper-page">
            <div class=" card-box">
              <div class="panel-body">

                <!-- alert -->
                    <?php if($this->session->flashdata('error')){?>
                    <div class="alert alert-danger alert-dismissable">
                        <button type="button" class="close" data-dismiss="alert" aria-hidden="true">×</button><strong>Error</strong><?php
                        echo $this->session->flashdata('error'); ?>
                    </div>
                    <?php } ?> 
                <!-- end alert -->

                <form id="form" class="form-horizontal m-t-5" action="<?php echo base_url()?>Question/do_regis" method="post">

                    <div class="form-group">
                        <div class="col-xs-12 field">
                            <input class="form-control" type="text" required="" name="username" placeholder="Username" id="user1" name="username" >
                            <ul class="parsley-errors-list filled" id="error_nama"><li class="parsley-required">Data telah ada</li></ul>  
                        </div> 
                    </div>
                    <div class="form-group">
                        <div class="col-xs-12 field">
                            <input class="form-control" type="password" required="" name="pass" placeholder="Password" id="pass1" name="password" >
                        </div>
                    </div>
                    <div class="form-group">
                        <div class="col-xs-12 field">
                            <input class="form-control" type="password" required="" placeholder="Confirm Password" data-parsley-equalto="#pass1" >
                        </div>
                    </div>

                    <div class="form-group text-center m-t-20">
                        <div class="col-xs-12">
                            <input class="btn btn-success btn-block text-uppercase "type="submit" value="Daftar"> 
                        </div>
                    </div>
                  
                </form>  
              </div>  
            </div>

            <div class="row">
            	<div class="col-sm-12 text-center">
            		<p>kembali ke halaman login <a href="<?php echo base_url().'/Question/login'?>" class="text-primary m-l-5"><b>Login</b></a></p>      
              </div>
            </div>

           
          </div>                              
        </div>
      </div>

      <div class="col-sm-12 p-20"></div>
      
     [java script view regis]
   
  </body>
</html>
  • [java script view regis] lanjutan code view regis
    <!-- footer-->
    <?php $this->load->view('templates/includes/footer'); ?>

    <!-- script -->
        <?php $this->load->view('templates/includes/script'); ?>
 
         <!-- Parsly js untuk validasi form -->
            <script type="text/javascript" src="<?php echo base_url() ?>templates/assets/plugins/parsleyjs/parsley.min.js"></script>
        <!-- Parsly js end -->

        <!-- Sweet-Alert  -->
            <script src="<?php echo base_url() ?>templates/assets/plugins/bootstrap-sweetalert/sweet-alert.min.js"></script>
            <script src="<?php echo base_url() ?>templates/assets/pages/jquery.sweet-alert.init.js"></script>


        <!-- submit form -->
          <script>
            $(document).ready(function() {
                // $('form').parsley();
                $("#error_nama").hide();
            });

            $('#user1').change(function(){ 
                    var username  = $(this).val(); 
 
                    $.ajax({
                        url : "<?php echo base_url();?>Question/cek_user",
                        method : "POST",
                        data : {username: username},
                        async : true,
                        dataType : 'json',
                        success: function(data){ // Ketika proses pengiriman berhasil
                            if(data.status == true){
                                $("#error_nama").hide();
                                $("#user1").removeAttr('style');
                            }else{
                                $('#user1').val("");
                                $("#error_nama").show();
                                $("#user1").attr('style','color:red');
                                $("#user1").attr('style','border: 1px solid #f00');
                            }
                        }        
                    }); 
            });

          </script>
        <!-- end submit form -->

    <!-- end script --> 
  1. view result
 <!-- main content-->
                        <div class="row">
                            <div class="masonry-container">
 
                                <div class="col-sm-12">
                                    <div id="btn_video" class="card-box" style="text-align: center !important;"> 
                                        <h4 class="header-title m-t-0"><b>Hasil</b></h4>
                                        <p><?php echo "$result"; ?></p>
                                    </div>
                                </div>  
 
                            </div>
                        </div> <!-- End row -->
                        <div class="row"> 
                            <div class="col-sm-12"> 
                                <a href="<?php echo base_url().'Question/kategori/'?>" class="btn btn-primary">Back</a>  
                                <a href="<?php echo base_url().'Question/resetResult/'?>" class="btn btn-warning">Reset</a>    
                            </div>
                        </div>
<!-- end main content-->

<!-- script -->

[java script view result]
<!-- end script -->
  • [java script view result] lanjutan code view result
    <?php $this->load->view('templates/includes/script'); ?>

    <!-- masonry plugin js -->
        <script type="text/javascript" src="<?php echo base_url()?>templates/assets/plugins/isotope/js/isotope.pkgd.min.js"></script>

        <script type="text/javascript">
            $(window).load(function(){
                var $container = $('.masonry-container');
                $container.isotope({
                    filter: '*'
                });
            }); 

            $('#btn_quiz').click(()=>{ 
                var id = $('#id_komik').val(); 
                window.location.href='<?php echo base_url()?>Siswa/Komik/quiz/'+id;
            });
        </script>
    <!-- end -->

Related Articles

Back to top button
Index